直近の講演・セミナー情報
一般の方が参加可能な易経講座やセミナーのお知らせです。
※全国各地、どなたでもご参加いただけます
☆講演やセミナーで竹村亞希子が主催するものは一つもありません。
それぞれ主催者がいらっしゃいます。
予約が不要のものもあります。
※ほとんどの私の講演は、企業や官庁関係の主催のため
一般の方はお聴きいただけません。
こちらに紹介する講演やセミナーは、一般の方もご参加いただけます。
☆
★
☆
どなたでも参加出来ます❣
岐阜駅で一般参加OKの易経講座(予約不要)
【長良川大学・岐阜東洋文化 共催】
人生に生かす易経 ※ご注意‼ 占いではありません。
午後、岐阜駅構内の易経講座❣
★2025年度4回目
2026年 3月7日 14時~16時
演題:【水沢節】~竹の節に習う・ほどの良さ・節度
会 場 : 岐阜市生涯学習センター 中研修室
※三省堂書店の右側の通路を奥へずっと進むと
ハートフルスクエアの入口があります。
会 費 : 1,000円(予約不要)主催・事務局 : 岐阜東洋文化振興会
※お茶会・飲み会もあります。
・お茶会(予約不要)
・宴会(懇親会 要予約)
宴会の問合せ先⇒柳瀬伸哉(やなせ しんや)
チラシ左下のQRコード or 携帯まで
2026年度の岐阜長良川易経講座
6/6, 9/5, 12/5
2027年 3/6 (2026年度4回目)
※すべて土曜日
☆
★
☆
☆どなたでも参加出来ます❣️
北大阪経営塾易経講座(旧 盛和塾 会場とオンライン)
★北大阪経営塾易経講座
2025年度以降の易経講座の開催予定日です。
(会場は、同様、TKPガーデンシティ大阪リバーサイドホテル
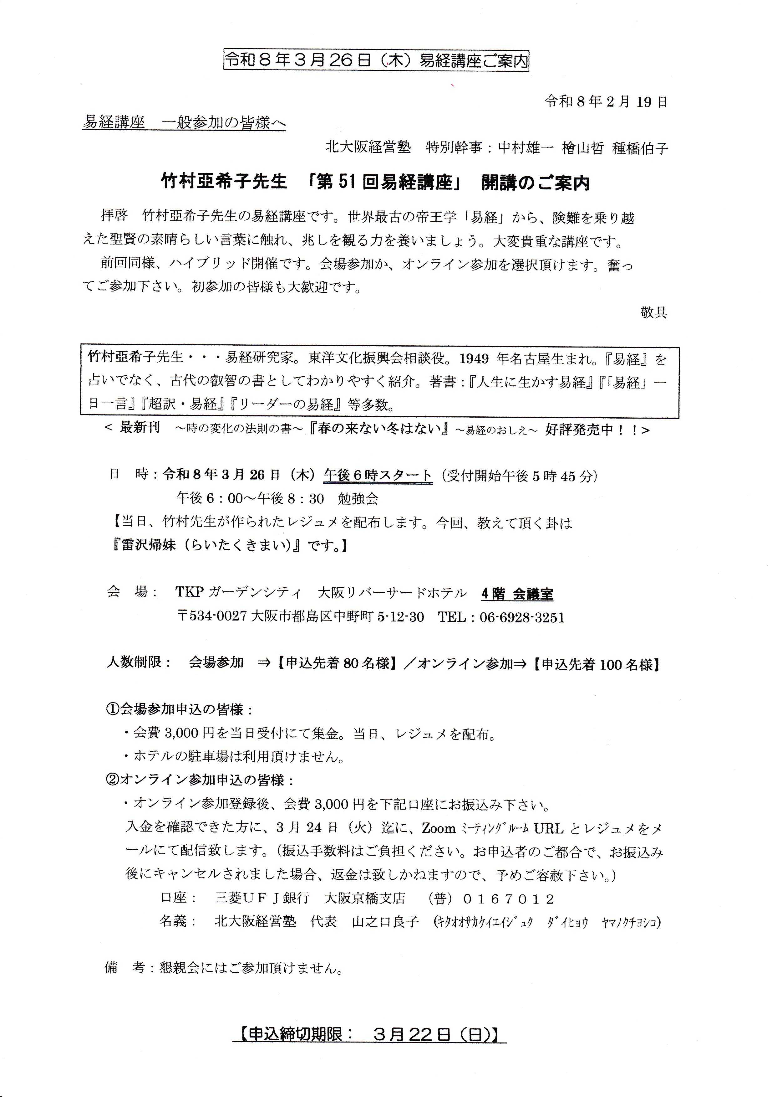
4階会議室です。)第51回 令和8年3月26日(木)(2025年度4回目)
☆どなたでも参加出来ます❣️
北大阪経営塾易経講座(旧 盛和塾 会場とオンライン)
2025年度の易経講座 「第51回易経講座」です。
★易経講座 一般参加の皆様へ★
北大阪経営塾 特別幹事:中村雄一 檜山哲 種橋伯子
【竹村亞希子先生 「第51回易経講座」 開講のご案内】
拝啓 竹村亞希子先生の易経講座です。
世界最古の帝王学「易経」から、険難を乗り越えた聖賢の素晴らしい言葉に触れ、兆しを観る力を養いましょう。大変貴重な講座です。
前回同様、ハイブリッド開催です。
会場参加か、オンライン参加を選択頂けます。
奮ってご参加下さい。
初参加の皆様も大歓迎です。
※申込〆切 3月22日(日)
敬具
日時:令和8年3月26日(木)午後6時スタート(受付開始午後5時45分)
午後6:00~午後8:30 勉強会
会場:TKPガーデンシティ 大阪リバーサイドホテル4階
大阪市都島区中野町5-12-30
TEL:06-6928-3251
【当日、レジュメを配布します。
第51回の卦は『雷沢帰妹』~道ならぬ恋・時を違える~
「帰妹は征くときは凶なり」
人数制限:
会場参加 ⇒【申込先着80名様】
オンライン参加⇒【申込先着100名様】
①会場参加申込の皆様:
・会費3,000円を当日受付にて集金。当日、レジュメを配布。
・ホテルの駐車場は利用頂けません。
②オンライン参加申込の皆様:
・オンライン参加登録後、会費3,000円を下記口座にお振込み下さい。
入金を確認できた方に、3月24日(火)迄に、ZoomミーティングルームURLとレジュメをメールにて配信致します。
(振込手数料はご負担ください。お申込者のご都合で、お振込み後にキャンセルされました場合、返金は致しかねますので、予めご容赦下さい。)
口座: 三菱UFJ銀行 大阪京橋支店 (普)0167012
名義: 北大阪経営塾 代表 山之口良子 (キタオオサカケイエイジュク ダイヒョウ ヤマノクチヨシコ)
備 考:
・懇親会にはご参加頂けません。
【申込締切期限: 3月22日(日)】
【参加申込方法】
≪会員登録されていない方 (会員番号を取得されていない方)≫
① 北大阪経営塾ホームページ(https://kitaosaka.jp/)にアクセス頂き、画面左側の「塾生専用Webサイト」をクリックして下さい。
次の画面の「一般参加者専用会員登録」をクリックし、まずは、会員登録の手続きを行ってください。
② その際、登録頂くメールアドレスは、Eメールかフリーメールのアドレスでお願い致します。
キャリアメールは、後日お送りする資料が、容量規制の為、お送りできない場合がございますので、キャリアメールでの登録はご遠慮ください。
・Eメール=パソコンで使用するメール
(契約しているプロバイダから支給されるメールアドレス、自社のアドレス等)
・フリーメール=Gmail、Yahooなどのメール
・キャリアメール=docomo、softbank、auなどのメール
③ 一営業日以内に、「北大阪経営塾㏋」名にて、登録頂いたメールアドレスに、会員番号(6桁の半角数字)をご連絡致します。
会員登録だけではなく、下記以降の手順で参加登録まで行って頂かないと、参加まで登録頂いたことにはなりませんので、ご注意下さい。
(参加登録されないと、資料やZoomのURLを後日お送りすることができません。)
④ 会員番号を取得されましたら、今後、易経講座のご案内を開催日一か月前に、自動的に配信させて頂きます。
≪会員登録をされた方 (会員番号を取得された方)≫
⑤ 「塾生専用Webサイト」から会員番号を入力してログインし、参加登録願います。(会員番号とパスワードは同じです。)
⑥ 参加登録頂いた直後、「北大阪経営塾㏋」名にて、参加確認のメールが自動配信されます。
⑦ 取得された会員番号は一過性の番号ではなく、今後開催される易経講座への参加申込に必要となりますので、大切に保管なさって下さい。
以上
★北大阪経営塾易経講座
2026年度今後の易経講座の開催予定日です。
(会場は、同様、TKPガーデンシティ大阪リバーサイドホテル
4階会議室です。)
第51回 令和8年3月26日(木)(2025年度4回目)

★2026年度の易経講座の開催予定日
5/28、7/23、10/22、2027年 3/25
☆
★
☆
令和8年新博多易経 ~心の四季をめぐる~
講師:竹村亞希子
日程:第10回 4月3日(金) 沢水困(四難卦のひとつ)
時間:14時~17時
会場:ホテルクリオコート博多
定員:65名 (会場) web 30名
※アーカイブは受講者限定です。
アーカイブのみご希望でもweb+アーカイブでお申し込みください。
※お申込みいただきましたら、事務局確認後メールにてご請求金額と振込先のご連絡をさせて頂きます。
メール到着後7日以内にお手続きをお願いいたします。
令和8年次回以降の日程:
第10回 4月3日(金) 沢水困
第11回 7月3日(金) 地火明夷
第12回11月6日(金) 地山謙 火雷噬嗑

☆
★
☆
全て、いつからでも受講出来ます。
NHK文化センター名古屋教室
★夜の「易経」講座 (29年目に突入❣)
【現代に生きる『易経』】
月2回、第2・4水曜 18:30~20:00(対面のみ)
https://www.nhk-cul.co.jp/programs/program_440408.html
四半世紀継続の長寿講座 感謝!

久し振りに皆さんで10分間の「摺り合わせ」。
そのあと発表もして頂いた。やはり盛り上がります。
4年前から十翼の繋辞伝を(64卦を復習しながら)読んでいます。
★理解のコツはたった3つ。
・覚えようとしないこと。
・分からないことを気にしないこと。
・想像力を広げて自分の人生や社会と摺合せる。
~~~~~
募集中です。
※現在、易経全文を読む2周目。十翼の繋辞伝を(64卦を復習しながら)20年ぶりに5年前から読んでいます。
☆中国古典「易経」を占いでなく、古代の叡智を学ぶ目的でスタートした講座です。
※易経全文を15年かけて読み込んでいます(1997年10月より)
※占いの講座ではありません。
※帝王学のTOPとされた中国古典『易経』を読み、古代の叡智を学びます。
※いつからでも途中受講できます。
※NHK文化センターは他に新規の超入門 易経講座を青山と名古屋(午後の講座)で開催しています。
☆「NHK文化センターでキャンセル待ちNo.1の帝王学講座」と紹介された講座です。
https://prtimes.jp/main/html/rd/p/000000060.000071793.html
☆
★
☆
NHK文化センター名古屋教室
★午後の「易経」講座 (教室対面型とオンデマンド)
【<易経超入門 時の変化の法則を読む>
『超訳易経 陰 』~陰の時代を生きる】
月1回、第3水曜 15:30~17:00
※「教室対面」申込先:
https://www.nhk-cul.co.jp/programs/program_1224661.html

次回は2026年 2/18, 3/18
※この講座は分からないことを気にせず読み続けていけば、難解な易経と思われがちな多くの約束事や基礎知識が知らず知らずのうちに身に付くように工夫しています。途中受講も可。半年受講後、多忙になり3ヶ月休んだ後に受講を再開されても大丈夫です。サボりながらでも継続されていけば必ず理解できるようになります。
易経は最古の帝王学でその時の解決策を教えてくれます。
「坤為地―大地と牝馬の物語」をメインに「山天大畜」「火天大有」「水風井」「艮為山」など十数卦を〇?年間かけて読み、「時中」(物事の解決策)を学びます。
☆途中受講OKです。
☆ご注意! 占いではありません。
※「オンデマンド」
●配信開始日:原則第4木曜 ●視聴期間:2週間
申込先:
https://www.nhk-cul.co.jp/programs/program_1226306.html
☆
★
☆
NHK文化センター青山教室
★午後の「易経」講座 (教室対面型とオンライン)
【<易経超入門 ~ 64卦を読み解く】
月1回、第4金曜 16:15~17:45
※「教室対面」申込先:
https://www.nhk-cul.co.jp/programs/program_1247398.html
ハイブリッド式なのでオンライン講座もあります。
次回は 2026年 3/13
★青山は原則、1卦(ひとつの物語)を1回90分で読み切ります。
※この講座は分からないことを気にせず読み続けていけば、難解な易経と思われがちな多くの約束事や基礎知識が知らず知らずのうちに身に付くように工夫しています。途中受講も可。半年受講後、多忙になり3ヶ月休んだ後に受講を再開されても大丈夫です。サボりながらでも継続されていけば必ず理解できるようになります。
☆途中受講OKです。
☆ご注意! 占いではありません。
※「オンライン」
●翌月曜日より2週間の見逃し配信があります。
申込先:
https://www.nhk-cul.co.jp/programs/program_1238192.html
毎回1卦ずつなので、短期間で64卦を押さえることが出来ます。
なるべく短期間で易経全体を把握したい場合は青山講座をおススメします。
【食は命なり~水野南北】
【食は命なり~ 水野南北(江戸中期の観相学の大家)】
(1760~1834)
江戸中期の 偉大な観相見に
「水野南北」という 人物がいました。
彼は、
『食は命なり』 という名言を残しています。
「飲食により、人間の運命が変わる」
という意味です。
水野南北の経歴は それだけでも 数奇な人生です。
両親を早く失い
子供の頃より 盗み 酒を覚え
長ずるに 酒と博打と 喧嘩に明け暮れ
18歳の時、酒代ほしさに 押し込み強盗をしでかし
とうとう 牢屋に 入れられました。
ところが これが 観相学への第一歩となったのです。
南北は 牢屋の中で
罪人たちの顔を まじまじと 観察して
ある事実に 気付きます。
それは
「人の顔には それぞれ相がある」
ということでした。
入牢している 罪人たちの顔と
娑婆に過ごす 一般人の顔とでは、
その特徴に 著しい相違が ありました。
この時点から 南北は
観相学に 興味を持つ様に なります。
出牢後、大道易者に
「剣難の相がある。1年は生きられない
死相が出ている」と告げられ
その災いから逃れるため 禅寺へ行き、出家を願い出ます。
住職に
「1年間、米飯を口にせず、
麦と大豆のみで過せたら入門を許す」と言われ、
南北は 生命の危機の恐怖から
好きな酒も ぷっつりと絶ち
麦と豆を常食にし、川仲仕をして暮らします。
1年後、易者と再会し
「不思議だ!剣難の相が消えている!!
何か大きな功徳を積まなかったか」と聞かれ
別に 何もしなかったが
食事を 麦と豆だけにしたことを言うと、
「食を節することは 天地に陰徳を積むことであり
それにより 知らず知らずに 天録が書き換えられ
相まで変わったのだ」と教えられました。
これが契機となり 観相学に興味を持ち、その道を志します。
まず3年間、散髪屋の小僧になって 頭の相を研究。
次の3年間、風呂屋の三助をして 裸体を観察。
これで 生きている人間は 「よし、解った」と。
さらに3年間、
火葬場の隠亡(おんぼう・・・死体を処理する人)をして
死者の骨相や 死因がわかっている死体を観察。
これ以降も 研究を積み重ね 学究の徒と 化していく。
神道や 仏教から始まり、儒教、史書、易まで網羅する。
南北の名である 南と北は 火と水であり
陰陽 すなわち「易」である。
しかし そこまで研鑚を 積み重ねても
従来の観相学では 百発百中とはいえず 悩んだ末に
伊勢の五十鈴川で 断食水行50日の荒行を行い
断食のさなか 天啓が訪れる。
『食は命なり!』~「人の命運は総て食にあり」
南北は喝破した。
美味大食を戒め「慎食延命法」を説くに至る。
以後、観相にあたっては
必ず詳細に その人の食生活を聞いて 占断を下し
外れることが なかったという。
また凶相の者でも 食生活を改善することにより
運を変えることが 出来るとし
『南北相法極意』を執筆、
後『相法修身録』と改題し 刊行され 広く世に知られた。
●
結論として
水野南北の教えの要点は、
いかなる良相・吉運・健康な人であっても
常に美食をし、十二分に食事をしたならば
悪相となり 凶運短命となる。
如何なる悪相・凶運・病弱の人でも
口にする物を節し 食事を腹八分目にする人は
良運となり 健康長命となる、という事です。
◆ エピソード ◆
南北は 人相観に似合わぬ悪相であったため、
地方などへ行った際
偽物と間違われることが しばしばあった。
そのため自分の人相書を 門人に画かせ、
それに身体の特徴を記入して 持ち歩いていた。

●
南北の「食を慎む」教えは、
「独りを慎む」~『中庸』 に通ずるものです。
●
参考資料
※ 水野南北 著「相法極意修身録」
※ 水野南北著・玉井禮一郎訳「食は運命を左右する」
(「相法極意修身録」の現代語訳 )
※ 小説「だまってすわれば―観相師・水野南北一代」
神坂次郎著
☆
★
☆
【潜龍の志は春の兆し】
易経は、潜龍の志は春の兆しのようなもので、
まだ微弱な陽気だと教えています。
第三章で話した陰と陽の話、そして兆しの話を思い出してください。
龍は「陽」で、陽の力を養っていくと話しました。
しかし、潜龍の段階ではまだ陽の力は弱く、
おもてに発揮できるだけの力はありません。
また春の兆しが生じるのは冬至だと話しましたが、
冬至で春の兆しが発せられたとはいえ、
それから冬本番の寒さがやってくるのですから、
私たちには「春が来た」とは感じることはできませんね。
ですから潜龍は、まわりから見たら、
飛龍になるような将来性はまったく感じられないのです。
志を抱いた潜龍が見龍となって地上に現われる春はまだ遠く、
潜龍はつらい下積みの冬を過ごさないといけません。
ただ、こうした厳しい環境に身を置くことは大切です。
なぜなら、霜に当たった冬野菜が甘く美味しくなるように、
厳しさが内面を充実させていくからです。
現象に対して、潜龍の「潜」をあらわす
潜象(せんしょう)という言葉があります。
私は、以前、カタカムナ文明でも有名な
物理学者の楢崎皐月(ならさきこうげつ)氏に
どうしても会いたいと連絡をとり、たずねていきました。
その時、楢崎氏がいわれたことは、
「潜象は現象に前駆する」です。
このひと言で、私は
易経が教えている兆しというものが一瞬で腑に落ちたのです。
潜象は目に見えないところで、
かならず現象に先立って前駆していきます。
真冬には芽は出てきません。
けれども、目に見えない地の奥深くでは種が育ち、
春が近付いてくると必ず芽が震え動きながら伸びてきます。
芽は確実に伸びていきますが、その伸び方は
どれだけ伸びたかはわからないくらいゆっくりです。
これと同じように、潜龍の時に打ち立てた志も、
ゆっくりと確実に育っていきます。
そして次第に、「こうなりたい」ではなく
「なる」という決意、覚悟に変わっていくのです。
『超訳 易経 陽』赤本より
☆
★
☆
【ベストセラー商品とロングセラー商品の比較考察】
「ベストセラー商品は不安定」
ベストセラー商品がなぜ不安定なのかというと、
その商品をいつでも提供できるように、
絶えず確保しておかなければなりません。
そのブームが、いつまで続くかわからないのに、です。
そしてある日突然、売れなくなって、
大量の不良在庫をかかえることになります。
これは僥倖で、“時流”そのものです。
「ロングセラー商品は安定」
ロングセラー商品は 安定しています。
増えもせず、減りもせず、
涸れない泉のように時代の流れに関係なく
ほぼ一定の数量を維持して売れ続けます。
これは“時中”に通じます。
もう一度おさらい!
【時流を追いかけるな】
時流に乗ってはならない
時流を追いかけるな。
時流に乗る者は時流によって滅びると
易経は教えています。
時流に乗ると、時の中心に
我が身をおいている錯覚を生じ、
流れに巻き込まれて
物事の本質を次第に見失っていく。
おいしい話がくると
「渡りに船だ」と飛びつく。
冬に種を蒔く行為です。
オイシイ話のサーフィンを求めだす。
そしていずれ、
大失敗すると書かれています。
『超訳 易経 陰』(新泉社)青本より
☆
★
☆
『易経一日一言』
※易経一日一言を一年間通して読まれれば、
易経に書かれているおおよその内容を把握出来ます。
☆本当は一日一言は毎日投稿した方が良いのですが、
時間に追われているため、数日分を纏めてUPしています。
易経一日一言は 2月24日~3月3日です。
※易経一日一言を一年間通して読まれれば、
易経に書かれているおおよその内容を把握出来ます。
~帝王学の書~2月24日の『易経一日一言』(致知出版社)
☆匕鬯(ひちょう)を喪(うしな)わず☆
震は百里を驚かせども、匕鬯を喪わず。
(震為雷)
「震」は雷、突発して起こる変動を意味する。
「匕鬯(ひちょう)」の「匕(ひ)」は神霊に供物を奉ずる匙、
「鬯(ちょう)」は儀式に使う香りのよい酒。
どちらも重大なもの、大切なものを表す。
雷は遠くても稲妻が光り雷鳴が響くが、
大切な祭祀の儀式の最中であれば、
君主は祭器と酒を放り出して逃げたりしない。
突発的な事が起こっても、パニックに陥って大事なものを投げ出さず、
状況をよく見て冷静に判断することを教える言葉。
~帝王学の書~2月25日の『易経一日一言』(致知出版社)
☆王道を往く☆
憂うるなかれ。
日中に宜(よろ)しとは、宜(よろ)しく天下を照らすべしとなり。
(雷火豊)
雷火豊(らいかほう)の卦(か)は勢い豊かな時を説く。
豊かな時に衰時を考えることは明知である。
しかし、いたずらに憂いてはならない。
「日中に宜(よろ)し」とは、陰で動いたり謀を働いたりせずに、
日の下に明らかにすること。
天下のすべてを明るく照らすことは、
王の王たるものが到達できる王道である。
すべてを成し遂げながら、
地位の衰退や謀反を憂いて不明を働き、滅びた王は多い。
そうならないように、という教訓である。
~帝王学の書~2月26日の『易経一日一言』(致知出版社)
☆陰の徳☆
牝馬(ひんば)の貞(てい)に利(よ)ろし。
牝馬は地の類、地を行くこと疆(かぎり)なし。
(坤為地)
陰陽の徳を象徴する生き物のうち、陽は天を翔る龍により表される。
それに対して、地を行く牝馬は陰の徳である「従順」の象徴となる。
牝馬は牡馬(ぼば)よりずっと従順である。
「貞(てい)に利(よ)ろし」とは
従うべき時は正しく、堅く徹底的に従うこと。
そうすることで限りない力が発揮できる。
見せかけの面従腹背(めんじゅうふくはい)や、
強い者に諂(へつら)うことは陰の徳ではない。
~帝王学の書~2月27日の『易経一日一言』(致知出版社)
☆黄裳(こうしょう)、元吉なり☆
黄裳、元吉なり。
象(しょう)に曰く、黄裳元吉なりとは、文中に在ればなり。
(坤為地)
「黄」は古代中国で王位を表す色。
「裳」は下着、下履きの意味。
王は本来、黄色の衣を上着として着るが、裳を下着としてつけている。
これは、人の上位に立たないことの喩え。
王が陰徳を自ら生み出し、民衆を主に置くならば、国は栄える。
「文中」の「文」は権威、誠実、才覚などを意味する。
このような王は、「文」を用いて「中」その時に適った行いをし、
中庸を得ているという意味である。
~帝王学の書~2月28日の『易経一日一言』(致知出版社)
☆時 中(じちゅう)☆
「時中」とは時に中(あた)る。
時の的を射ることをいう。
「中」は中庸の中である。
ここでいう「時」とは、時間だけでなく、空間、環境も包含している。
春に種を蒔くように、
最も適切な当たり前の行動・対処をすることが大切なのである。
とはいえ、混迷した時に何が最も適切かを判断するのは至難の業である。
常に変化する時の的を鋭く射ることは容易ではない。
しかし、どんな時でも、必ず「時中(じちゅう)」がある。
それを見極め、時に趣く――この精神が易経の本懐である。
~帝王学の書~3月1日の『易経一日一言』(致知出版社)
☆栄枯盛衰の道理☆
易(い)なればすなわち知り易(やす)く、
簡(かん)なればすなわち従い易し。
(繋辞上伝)
「易(えき)」とは変化を意味する。
易経の思想は陰陽説を根本として、すべての事象は春夏秋冬、
日月(じつげつ)の巡りの自然の摂理にしたがって変化するとしている。
これを基に歴史、政治、経済、組織、個人の人生に至るまで、
あらゆる事象に通ずる栄枯盛衰の変化の道理を説く。
易(やさ)しく知りやすい、簡略な原理原則である。
誰もが日常に用いて、従い行うことができる教えである。
~帝王学の書~3月2日の『易経一日一言』(致知出版社)
☆窮まれば変ず☆
易(えき)は窮まれば変ず。
変ずれば通ず。 通ずれば久し。
(繋辞下伝)
陰が極まれば陽になり、陽が極まれば陰に変化する。
冬が極まれば夏へ、夏が極まれば冬へ向かう。
同様に、物事は行き詰まることがない。
窮まれば必ず変じて化する。
変化したら必ず新しい発展がある。
それが幾久しく通じて行って、それがまた生々流転(せいせいるてん)する。
「通ず」とは成長を意味する。
新たな変化なくして成長発展はない。
易(えき)が最も尊ぶのは新たな変化である。
~帝王学の書~3月3日の『易経一日一言』(致知出版社)
☆東北には朋(とも)を喪(うしな)う☆
西南には朋を得(う)、
東北には朋を喪うに利(よ)ろし。
西南には朋を得とは、すなわち類と行けばなり。
東北には朋を喪うとは、
すなわち終(つい)に慶びあるなり。
(坤為地)
西南とは温かい、柔和な人間関係を表し、陰陽の「陰」を意味する。
東北は「陽」を表し、冬の厳しさ、緊張感ある関係を表している。
「東北には朋(とも)を喪(うしな)う」を喩えるならば、
女性が嫁いで親しい家族や友人と離れ、
自分が親しんだ環境や関係を断ち切って、
夫に従い、その家に入るようなことをいう。
女性に限らず、新しい環境に身を投じる場合には、
過去を一旦空っぽにして、真っ新な気持ちで飛び込まないと、
決して学ぶことはできない。
また親しい者でいつまでも徒党を組んでいてはいけない。
慣れ親しんだ環境に決別(けつべつ)するのは辛いことだが、
ぬるま湯のような環境にいても人間は育たない。
そういう環境を断ち切ることで、結果的には、
周囲の人も自分も喜びを得ると教えているのである。
『易経一日一言』(致知出版社)竹村亞希子=編
ジャコメッティ 歩く男
☆ ★ ☆
~~~~~~~~~~~~~~

















